Skip to content

For help, click the link below to get free database assistance or contact our experts for personalized support.

MySQL Wait Event Analyses Details

!image

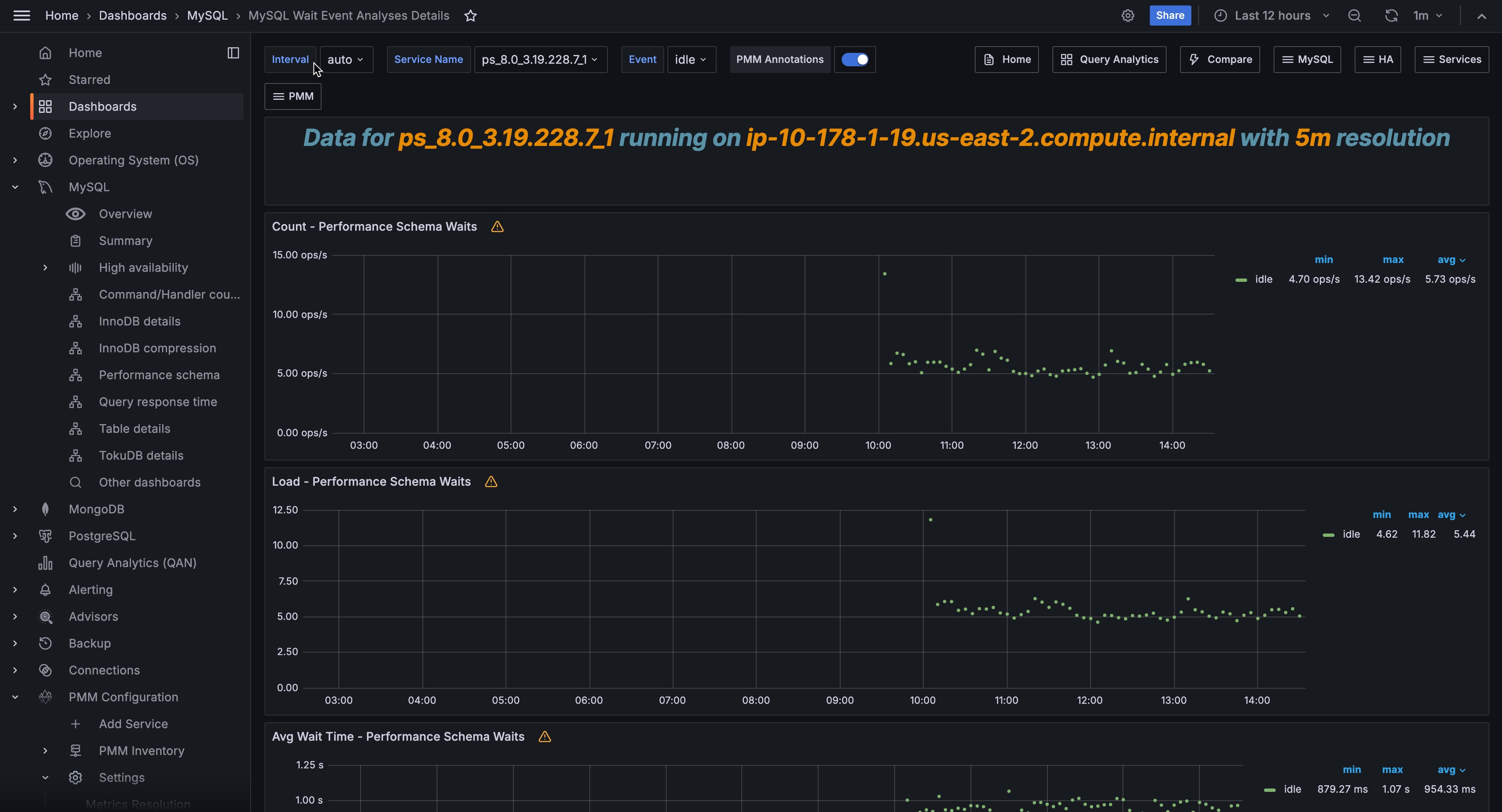
This dashboard helps to analyze Performance Schema wait events. It plots the following metrics for the chosen (one or more) wait events:

  • Count - Performance Schema Waits
  • Load - Performance Schema Waits
  • Avg Wait Time - Performance Schema Waits